Update Info Verval Ponsel Sosialisasi Pusadatin 12 September 2020.
Verval Ponsel adalah hal yang harus dilakukan sekolah agar bantuan kuota internet dari pemerintah dapat tersalurkan. Kali ini saya akan bagikan untuk Anda teman-teman operator dapodik tentang update info verval ponsel hasil sosialisasi dari Pusat Data dan Informasi (Pusdatin) Kemendikbut pada tanggal 12 September 2020 melalui zoom yang diikuti oleh masing-masing dinas pendidikan kab/Kota.
Update Info verval ponsel ini kami dapatkan dari pesan berantai yang dishare melalui media sosial teman-teman operator sekolah, dan akan saya sajikan agar mudah dipahami oleh Anda.
Memang untuk verval ponsel, saya merasakan sendiri betapa sulitnya dan bikin gregetan, sampai saya buat postingan inipun, saya belum bisa cetak SPTJM.
Baik tanpa panjang lebar, langsung saja berikut beberapa point penting info verval ponsel.
1. Setelah 11 November 2020 Perbaikan Nomor HP Melalui Verval Ponsel.
Setelah tanggal 11 November 2020 perbaikan data nomor HP hanya bisa dilakukan melalui verval ponsel.
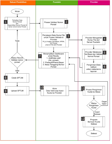
Pengisian data nomor ponsel di dapodik bisa dilakukan sampai dengan tanggal 11 September 2020, jika melebihi tanggal tersebut maka hanya bisa diperbaiki di verval ponsel sampai tanggal 15 September 2020.
Untuk tahapan 1 atau 2, sampai saat ini masih mengacu bahwa data harus sudah masuk pada Tahap 1 tgl 15 September 2020, dan belum ada konfirmasi tentang perpanjangan masa waktu penginputan.
2. SPTJM Dapat Dicetak Beberapa Kali.
SPTJM dapat dicetak beberapa kali. Jangan menunggu data valid semua baru cetak SPTJM karena jika menumpuk akan membebani beban kerja server dan provider untuk kroscek data.
Menu SPTJM belum aktif, berarti belum ada data balikan yang telah dicek dari provider.
Mengenai SPTJM, jika data tersebut belum diajukan SPTJM maka data tersebut masih bisa diperbaiki.
Untuk data yang valid bisa diajukan SPTJM.
SPTJM ini di tandatangani oleh kepala sekolah dan dibubuhi materai 6000.
Data ponsel yang sudah disampaikan di SPTJM sudah dikunci dan sudah tidak bisa diperbaiki.
Jika ada kesalahan nomor maka sepenuhnya adalah tanggung jawab sekolah sekolah.
SPTJM bisa dilakukan bergelombang.
Data yang sudah valid sudah bisa diusulkan SPTJM tanpa harus menunggu data guru dan siswa seluruhnya valid.
3. Solusi Data Siswa Belum Masuk Verval
Data yang tidak masuk verval mengkibatkan terjadi selisih jumlah siswa antara di dapodik dan Verval Ponsel. Penyebabnya adalah NISN invalid ataupun NISN kosong, untuk perbaikannya melalui Verval PD.
Jika ada data siswa tidak masuk ke verval ponsel, pastikan siswa tersebut unik ( memiliki NISN, tidak ganda, tidak pada residu vervalPD).
Perbaiki data siswa tersebut pada Verval PD yang secara real-time akan masuk ke Verval Ponsel.
Lihat postingan: Verval PD New 2020 untuk Perbaikan Data Siswa
Jika ada kasus data dari Dapodik belum ada yang masuk ke Verval Ponsel, bisa menghubungi kontak tim Pusdatin dengan menyertakan nomor NPSN (cek kontak Helpdesk pada akun sdm.data.kemdikbud.go.id)
4. Kriteria Penerima Kuota Internet Gratis
Siswa yang mendapat bantuan adalah siswa dengan NISN VALID. Untuk siswa dengan NISN GANDA atau belum mempunyai NISN, maka tidak mendapat bantuan.
Guru yang mendapat bantuan adalah guru yang sudah mengajar di sekolah induk, masuk rombel dan aktif di pembelajaran. Jika belum sesuai, pastikan sudah diinduk dan mengisi pembelajaran.
5. Solusi NISN Ganda
NISN Ganda menyebabkan data tidak bisa masuk Verval Ponsel, lalu solusinya bagaimana?
- Lihat profil peserta didiknya melalui Verval PD
- Pilih tab "quality control"
- Cek status NISN, didalam status sudah terlihat siswa tersebut ganda dengan siapa.
- Apabila ganda dengan orang yang sama maka wajib dikeluarkan untuk record siswa yang memang siswa tersebut sudah tidak berada disana.
- Namun jika ganda dengan madrasah, silahkan Anda koordinasi ke operator kanwil kemenag di masing-masing daerah
- Untuk kashus NISN ganda antar daerah bisa berkoordinasi dengan Operator Dinas daerah terkait.
- Jika ganda berbeda orang, pastikan mana siswa yang memang memiliki NISN tersebut, untuk siswa yang satunya bisa dicek apakah siswa tersebut sebelumnya memiliki NISN atau belum, jika belum maka akan diterbitkan NISN baru.
- Jika ganda dengan siswa tidak aktif, maka akan dilakukan merger.
- Untuk siswa yang belum memiliki NISN, maka pastikan pengisian data siswa sudah benar, yaitu nama, tempat ,tanggal lahir, dan nama ibu kandung sudah sesuai dengan dokumen data di Dukcapil.
- Data perbaikan NISN yang sudah benar di verval pd akan mengalir ke verval ponsel dalam waktu 1X24 jam.
6. Nomor Tidak Aktif Masuk Residu Provider
Nomor tidak aktif pada akan masuk tabel data residu di verval Ponsel.
Bagaimana kalau muncul keterangan nomor tidak aktif padahal aktif?.
Pastikan bahwa nomor tersebut tidak dalam masa tenggang atau per tanggal 15 September 2020 tidak pada masa tenggang.
7. Bagi-bagi Kartu Perdana Gratis
Ada 6 provider yang sudah bekerjasama dengan Kemendikbud, yaitu Telkomsel, Indosat, XL, Smart Fren, Axis dan Tri .
Untuk provider yang membagi-bagikan kartu perdana gratis agar dimasukan ke Dapodik maupun verval Ponsel, Kemendikbud ataupun Dinas Pendidikan menyerahkan semuanya ke sekolah dan orang tua, apakah digunakan atau tidak.
Tidak ada keharusan atau paksaan menggunakan salah satu provider.
8. Mengapa Harus Verval Ponsel?
Verval ponsel adalah program yang diberikan kemendikbud untuk membantu guru dan peserta didik mendapat bantuan kuota untuk proses pembelajaran jarak jauh selama masa pandemi covid 19
Aplikasi verval ponsel hanya bisa diakses oleh sekolah , pusdatin dan provider . Dinas pendidikan tidak melakukan aproving atau persetujuan. Jadi seluruh pengisian menjadi tanggung jawab pihak sekolah , Dinas pendidikan hanya bisa melihat progres pengisian data sekolah, tanpa melakukan intervensi apapun.
Mengapa perlu vervalPonsel, karena Pusdatin selaku Wali Data, yg berwenang mengalirkan data ke pihak luar yang berkepentingan seperti kemensos/PIP, Kemendagri/NIK, KPK, dan Provider perlu memverifikasi dan memvalidasi kebenaran Data.
9. Verval Ponsel Sulit Dibuka
Seperti yang sudah saya sebutkan diatas, saya sendiri kesulit membuka Website Verval Ponsel, pun bisa itu sangat lemot.
Hal ini karena masih terus dilakukan pengoptimalisasi server Verval Ponsel, jadi mohon kesabaran Bapak/Ibu operator jika masih banyak kendala di server.
Serverpun sedang melakukan perbaikan dan optimalisasi logika mekanisme. Salah satunya adalah logika siswa sudah terverifikasi semua padahal belum di verval Operator, karena awalnya pusdatin mengirim data pada provider dan provider langsung memvalidasi data tsb aktif dan valid.
Intinya verval ponsel sulit dibuka karena server dan mekanisme aplikasi juga masih sering melakukan perbaikan-perbaikan.
Akhir Kata
Demikianlah update info verval ponsel sosialisasi dari Pusadatin tanggal 12 September 2020, semoga menjadikan info yang solutif untuk Anda Bapak/Ibu Operator Sekolah.
Update: Cara Buat SPTJM Verval Ponsel
Dikutip dari beberapa sumber terpercaya :)









2. Semua komentar kami baca, namun tidak semua dapat dibalas harap maklum.
3. Beri tanda centang pada "Beri tahu saya" untuk pemberitahuan jika komentar Anda telah kami balas.
apa ada solusi untuk sekolah yang belum buat SPTJM karna daftar Siswa muncul jam 11 Malam